전기를 전공하시는 분들도 전기가 어디서 어떻게 건물 및 아파트로 인입되고 세대에 분기되는지 구체적으로 알지 못하는 경우가 많습니다. 전기기사 자격증을 취득하신 분들드 마찬가지이죠. 저는 전기 실무를 처음 접하시거나 아직 초보 단계라면 전기가 어떻게 흐르는지에 관해 우선적으로 인지하는 것을 권합니다. 전체적인 메커니즘을 이해하신다면 관련 업무나 작업을 하실 때 이해가 굉장히 빨라지기 때문이죠. 오늘은 건물 및 아파트 전기 수변전 과정을 구체적으로 알아보는 시간을 가져보겠습니다.
✅ 한전으로부터 전기가 인입되는 과정
고압의 전기는 발전소로부터 도심까지 가공전선로 형태로 오게 됩니다. 먼 거리를 지하에 매설하기엔 비용이 많이 들기 때문이죠. 따라서 가공전선로가 건물 및 아파트 주변에서 지하로 매설되어 지중전선로 형태로 전기가 공급됩니다.
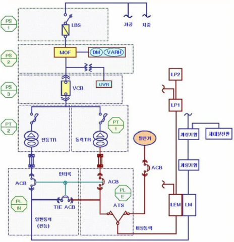
아래 그림을 참고해보겠습니다.

가공전선로 및 철탑, 철주, 전봇대에 관해서는 추후에 구체적으로 알아보도록 하고, 인입 과정을 말씀드리겠습니다. 과거의 3상 명칭으로 썼었던 R,S,T 대신 L1,L2,L3으로 설명드리겠습니다. L1,L2,L3는 가공전선로로부터 지중으로 들어와 부하개폐기가 있는 LBS 판넬에 들어오게 됩니다. 이때 전선의 종류는 수밀형 동심중성선케이블(CNCV-W)입니다.

이때 메인케이블 L1,L2,L3 및 스페어 3개의 선 총 6개 선이 LBS로 인입됩니다. 스페어케이블은 사진에서와 같이 케이블헤드에서 공통선으로 묶여 있습니다. 메인케이블에 이상이 생겼을 때 스페어케이블로 전환되어 전원을 공급받을 수 있도록 해주죠.
아래 전력 인입 계통도를 보고 앞으로의 설명을 따라오시면 이해가 더 수월하실거에요.

✅ MOF반으로 이동
LBS를 거쳐간 케이블은 MOF반에 이릅니다. MOF에서는 한전 계량기로 전력, 전압, 전류 등을 검침할 수 있도록 저압, 저전류로 변성하는 역할을 합니다. 검침하기 위함이지 케이블 전압을 변압하는 과정은 아닙니다.
MOF는 변압기 PT와 변류기 CT로 구성되어 있어 이를 통해 전압, 전류를 낮추어 출력합니다.
또한, MOF에는 파워퓨즈가 L1,L2,L3 각각에 설치되어 있는데, 단락전류 및 이상전류 발생 시 파급사고를 막아주는 역할을 합니다.

✅ VCB반으로 이동
그 다음에는 VCB로 넘어갑니다.
아래 그림에서와 같은 VCB 후면부 흰색 부분이 진공차단기 접점을 개폐하는 역할을 합니다. 열리고 닫힐 때 소호 역할을 함께하죠.

✅ 변압기 △-Y 결선을 통해 고압에서 저압으로 변환
VCB를 통과한 후에는 △-Y 결선 변압기로 넘어가게 됩니다. 1차측 델타결선은 L1,L2,L3가 넘어와 2차측의 Y결선에 의해 L1,L2,L3,N선 4선식으로 변환됩니다. △-Y은 곧, 3상(델타) 4선식(와이결선)이 되는 것이죠.

△결선의 선간전압은 22,900V 이고, 변압되어 Y결선이 되면 380V가 됩니다.
여기서 유심히 봐야할 것은 중성선이 생겨났다는 것입니다. 위 그림 우측 상단의 Y결선을 보시면 2,4,6번이 공통선으로 묶이게 되는데 이를 중성선이라 합니다.
Y결선에서 R(L1),S(L2),T(L3)끼리는 380V가 나오고, 각 상과 N상 사이의 전압은 220V가 나옵니다.
✅ 저압반(ACB반) 및 분전반(각 실 및 세대)으로 이동
변압기반을 거쳐간 4선(중성선 포함)은 ACB 차단기가 있는 ACB반으로 가게됩니다. 이를 보통 배전반이라고 부릅니다.
배전반에서 분기된 전선은 각 실 및 세대 분전반으로 접속되어 전기가 공급되는 것이죠.

'전기 실무' 카테고리의 다른 글
| 전등 누전 쉽게 잡는 방법 알아보기_전등 누전 원인 및 해결방법 (0) | 2024.05.11 |
|---|---|
| 전기 차단기 교체 방법 및 주의사항_배선용차단기 및 누전차단기 교체 (0) | 2024.05.08 |
| 배선용차단기 원리 및 기능, 조작 시 주의사항 알아보기 (0) | 2024.04.30 |
| 전자접촉기 구조, 기능, 작동 방식 이해하기 (0) | 2024.04.30 |
| 3로 스위치 원리 및 결선 방법 알아보기 (1) | 2024.04.28 |